English
Español
Português
русский
Français
日本語
Deutsch
tiếng Việt
Italiano
Nederlands
ภาษาไทย
Polski
한국어
Svenska
magyar
Malay
বাংলা ভাষার
Dansk
Suomi
हिन्दी
Pilipino
Türkçe
Gaeilge
العربية
Indonesia
Norsk
تمل
český
ελληνικά
український
Javanese
فارسی
தமிழ்
తెలుగు
नेपाली
Burmese
български
ລາວ
Latine
Қазақша
Euskal
Azərbaycan
Slovenský jazyk
Македонски
Lietuvos
Eesti Keel
Română
Slovenski
मराठी
Srpski језик |
Карактеристики
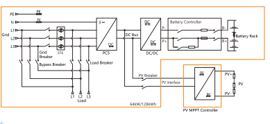
1. Висока густина на моќност, висока интеграција и компактна големина со лесно инсталација ; 2. Поддржува фотоволтаичен DC пристап и ги конфигурира MPPT контролери, формирање на DC-споена PV-ESS микромрежа; 3. Батеријата за складирање енергија се засилува со конвертор DC/DC, стабилизирање на DC магистралниот напон на системот; 4.4G и Wi-Fi онлајн интелигентен мониторинг, овозможувајќи далечинско инспекции и намалување на рачните задачи на лице место; 5. Распоредување на барање со автоматизирано работење и надвор од мрежата префрлување за време на врвното сечење и полнење на долината, поддршка интегрирана контрола на BMS, PCS и EMS системи со повеќе заштита; 6. Силен еднофазен капацитет на оптоварување надвор од мрежата, со максимална сингл фазно оптоварување од 30 kW; 7.Вклучува стандардно оптоварување, електрична мрежа, прекинувачи за пристап до PV и бајпас прекинувачи, формирајќи интегрирана системска дистрибуција со All-in Еден дизајн; 8.Вклучува вграден STS и систем за управување со енергија, со време на префрлување помало од 20 милисекунди помеѓу повеќекратна моќност извори; 9.Поддржува 1+1 паралелна операција.
Спецификации |
|||
| Модели | ESTS50-100 kWh-400-A | ESTS64-128 kWh-400-A | |
| Параметри на DC батерија | Тип на ќелија | LFP 280Ah | LFP 314Ah |
| Капацитет и конфигурација на пакетот | 14,336 kWh/1P16S | 16,077 kWh/1P16S | |
| Капацитет на батеријата и количина на пакување | 100 kWh/7, опционално 115 kWh/8 | 128 kWh/8, опционално 112 kWh/7 | |
| Опсег на напон на батеријата | 314V~403V | 359V~461V | |
| Оценето полнење/празнење C-стапка и струја | 0,5C, 140A | 0,5C,157A | |
| Циклус индекс | 8000cls(0,5P,25± | 2℃,@70%SOH) | |
| Точки за следење на температурата | 56 | 64 | |
| Параметри на DC модулот | Нисконапонски страничен напонски опсег | 150-1000 V | |
| Минимална целосна моќност на напон на нисконапонска страна | 340 V | ||
| Номинална струја | 160 А | 180 А | |
| Номинална моќност | 50 kW | 64 kW | |
| DC Side PV параметри (MPPT излезна страна) |
Максимална влезна моќност | 100 kW | |
| Максимална влезна струја | 160 А | ||
| Опсег на напон/Напон на системската магистрала | 650V-800V | ||
| Влезен прекинувач | 250A/1000Vdc/2p, што одговара на еден фотоволтаичен MPPT контролер што може да се поврзе (250A/1000Vdc/2p, Поддржува единечен MPPT влез) | ||
| Поврзан со мрежа Параметри на AC-страната |
AC номинална моќност | 50 kW | 64 kW |
| AC максимална моќност | 55 kW | 70,4 kW | |
| Номинална струја | 75А | 96А | |
| THDi | <3% | ||
| DC компонента | <0,5% lpn | ||
| Тип на решетка | 3W+N+PE | ||
| Опсег на напон | 360VAC~440VAC | ||
| Фреквентен опсег | 45~55Hz/55~65Hz | ||
| Фактор на моќност | -1~1 | ||
| Островирана AC-страна параметри |
Номинална излезна моќност | 50 kW 64 kW | |
| Максимална еднофазна излезна моќност | 30 kW | ||
| Номинален излезен напон | 400 V | ||
| Номинална излезна фреквенција | 50/60 Hz | ||
| THDu | <3% | ||
| Капацитет за преоптоварување | 110% 10 минути | ||
| Трансфер на грид-Остров конфигурација на разводни уреди |
Бајпас прекинувач за одржување | 125A/400Vac | |
| Прекинувач за оптоварување | 125A/400Vac | ||
| Прекинувач на мрежа | 250A/400Vac | ||
| СТС | 152 А/100 kW | ||
| Време на префрлување | <20 ms | ||
| Системски параметри | Максимална ефикасност на системот | ≥90% | |
| Концепт за ладење | Паметно воздушно ладење | ||
| Работна температура | -30 ~ 55 ℃ - 30 ~ 55 ℃ (Дерирање над 40 ° C) | ||
| Релативна влажност | 0 до 95% RH, не кондензира | ||
| Димензии (L*D*H) | 1050×1050×2050mm | ||
| Тежина | 1350 кг | ||
| IPgrade | IP54 IP54 (комплетна машина) | ||
| Бучава | <70 dB | ||
| Тип на мрежна врска | 4G/WiFi/TCP/IP4G/WiFi/Етернет TCP/IP | ||
| Противпожарна заштита | Аеросол | ||
| Прикажи екран | LCD екран | ||
Кабинет за складирање енергија
Вертикална литиумска батерија за складирање на енергија
Rack кабинет Литиумска батерија за складирање на енергија
Литиумска батерија за складирање на енергија на ѕид
Наредена литиумска батерија за складирање на енергија
Високонапонска литиумска батерија за складирање на енергија