Систем за складирање на енергија од батерии од 2570 kWh

Систем за складирање на енергија од батерии од 2570 kWh

Систем за складирање на енергија од батерии со контејнери е интегрирано решение кое вклучува батериски модули, систем за управување со енергија (EMS), систем за управување со батерии (BMS), систем за термичко управување, систем за заштита од пожар и дистрибутивни единици со висок и низок напон во стандарден контејнер за транспорт. Системот нуди предности како што се стандардизација, модуларен дизајн, лесен транспорт и брза инсталација. Широко се користи во интеграција на мрежата за обновлива енергија, бричење и полнење долини на врвови, микромрежи, снабдување со електрична енергија за итни случаи и оптимизација на енергија за индустриски и комерцијални паркови.
Модел:2570kWh

Испрати барање

Опис на производот

Карактеристики на производот

1. Интелигентно ладење на климатизацијата со климатско ладење, рафинирана константа

управување со контрола на температурата, мала температурна разлика на

електрично јадро, долг животен век;

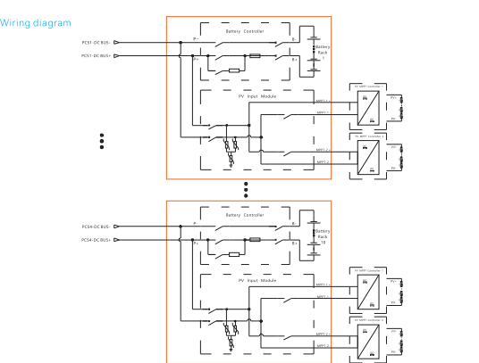
2.Пристап за фотоволтаична DC спојка, што одговара на комплетот MPPT

контролер, висока ефикасност на конверзија на електрична енергија.

3. Ниво на пакување + гасење пожар на целата кутија, брз оган на перфлуорохексанон

гаснење, висока безбедност и сигурност;

4, модуларен дизајн за пред-инсталација, помал од 28t, може да биде директно

цела кутија универзална сал транспорт, нема потреба да се подели пакет

транспорт, нема работа за монтажа на батерии на лице место.


1. Интелигентно ладење на климатизацијата со климатско ладење, рафинирана константа

управување со контрола на температурата, мала температурна разлика на

електрично јадро, долг животен век;

2.Пристап за фотоволтаична DC спојка, што одговара на комплетот MPPT

контролер, висока ефикасност на конверзија на електрична енергија.

3. Ниво на пакување + гасење пожар на целата кутија, брз оган на перфлуорохексанон

гаснење, висока безбедност и сигурност;

4, модуларен дизајн за пред-инсталација, помал од 28t, може да биде директно

цела кутија универзална сал транспорт, нема потреба да се подели пакет

транспорт, нема работа за монтажа на батерии на лице место.





Спцификации



Модел E2570-400-A

Батерија DC страна
параметри
Тип на ќелија LFP 314Ah
Капацитет и конфигурација 16,077 kWh/1P16S
Капацитет и број 2570 kWh/10x16
Сооднос полнење/празнење ≤0,5C
Длабочина на празнење 95% ДОД
Број на циклуси 8000cls (0,5P,25±2℃,@70%SOH)
Број на сензори за температура 1280

Инвертер DC страна
параметри
Номинална струја 157Ax10
Номинална моќност 1285 kW

PV DC Странични параметри
Број на влезни кола 20-насочни (опционално 2 PV MPPT контролери)
Номинална струја 168Ax20way
Номинална моќност 120 kWx20 насоки

Системски параметри
Опсег на напон 716,8V~921,6V
Номинален напон 819,2 V
Работна температура -30 ~ 55 ℃ (Дерирање над 40 ° C)
Релативна влажност 0~95% RH, некондензирачки
Димензии (Ш*Д*В) 6058×2438×2896mm
Тегови <26Т
IPgrade IP54 (комплетна машина)
Бучава <70 dB
Концепт за ладење Присилно воздушно ладење



Жешки тагови: 2570 kWh Контејнеризирана батерија Систем за складирање на енергија
Испрати барање
Ве молиме слободно дајте го вашето барање во формата подолу. Ќе ви одговориме за 24 часа.
X
Ние користиме колачиња за да ви понудиме подобро искуство во прелистувањето, да го анализираме сообраќајот на страницата и да ја персонализираме содржината. Со користење на оваа страница, вие се согласувате со нашата употреба на колачиња. Политика за приватност